KAmod RPi Relay4 SSR (PL)
From Kamamilabs.com - Wiki

Opis
KAmod RPi 4RELAY SSR - Moduł 4 przekaźników SSR dla Raspberry Pi
Moduł został zaprojektowany jako nakładka HAT do Raspberry Pi i jest wyposażony w cztery przekaźniki półprzewodnikowe, przystosowane do przełączania obwodów prądu przemiennego (AC) o maksymalnym obciążeniu 2 A i napięciu 240 V AC. W porównaniu do przekaźników elektromechanicznych, przekaźniki SSR nie zawierają elementów mechanicznych, ponieważ są zbudowane z elementów półprzewodnikowych (transoptory i tyrystory/triaki). Oferują większą szybkość przełączania, dłuższą żywotność oraz bezgłośne przełączanie. Na płytce umieszczono elementy chroniące przed przepięciami oraz diody sygnalizujące stan załączenia przekaźników. Moduł znajdzie zastosowanie w projektach automatyki domowej, systemach oświetlenia, czy instalacjach ogrodowych.

Podstawowe cechy i parametry
- 4x wyjścia przekaźnikowe - OMRON G3MB z wbudowanymi gasikami
- wbudowane warystory SIOV (prąd udarowy: 400 A)
- Sposób przełączania: w zerze
- Obciążalność wyjść:
- 0,1...2 A / 100...240 V (AC), 50...60 Hz,
- zakres napięcia pracy: 75...264 V,
- prąd szczytowy: 30 A (@ 60 Hz, 1 okres).
- Diody LED sygnalizujące stan załączenia przekaźników
- Zaciski śrubowe ARK
- Zworki umożliwiające odłączenie przekaźnika od portu GPIO
Wyposażenie standardowe
| Kod | Opis |
|---|---|
| KAmod RPi Relay4 SSR
|
Zmontowany i uruchomiony moduł |
| Zestaw montażowy |
Zestaw śrubek oraz dystansów umożliwiający przykręcenie nakładki do płytki Raspberry |

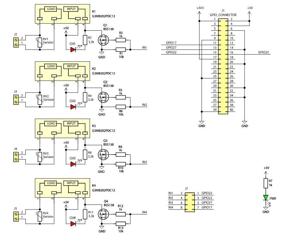
Schemat

Przypisania wejść i wyjść do linii GPIO Raspberry Pi
| Wyprowadzenie Raspberry Pi | KAmod RPi Relay4 SSR |
|---|---|
| GPIO23 | CH1 / OUT1 |
| GPIO22 | CH2 / OUT2 |
| GPIO27 | CH3 / OUT3 |
| GPIO17 | CH4 / OUT4 |
Wyjścia linii GPIO są połączone z obwodem sterującym przez zworkę, co pozwala w razie potrzeby rozłączyć odpowiednie wyprowadzenia.
Ustawienie wysokiego stanu logicznego („1”) powoduje załączenie danego przekaźnika. Włączenie przekaźnika sygnalizowane jest zapaleniem się diody LED na odpowiednim kanale.

Diody sygnalizacyjne
| Dioda LED | Funkcja |
|---|---|
| CH1 |
|
| CH2 |
|
| CH3 |
|
| CH4 |
|
| PWR |
|
Moduł wyposażono w 4 diody LED CH1-CH4 sygnalizujące załączenie przekaźników, a także dodatkową diodę LED PWR wskazującą obecność napięcia zasilającego.

Wyjścia przekaźnikowe
Wyjścia styków przekaźników wyprowadzono na złącza śrubowe umożliwiające mocowanie zarówno odizolowanych końcówek przewodów, jak i przewodów z zaciśniętymi końcówkami tulejkowymi.

Instalacja modułu na złączu komputera Raspberry Pi

Przykład podłączenia
