KAmodRPi Zero Rel Pow
From Kamamilabs.com - Wiki

Description
KAmodRPi Zero Rel Pow - Multifunctional Power and Actuator Module for Raspberry Pi ZERO
The module allows you to power the Raspberry Pi ZERO computer from a power source with a voltage of 8 to 32 V. The module also includes two relays with make/break contacts that allow you to control loads with a current of up to 3 A. The board also includes an I2C Qwire connector (compatible with Qwiic/STEMMA QT). All these functions are implemented in one compact module that can be easily connected to the Raspberry Pi ZERO and other similar SBCs.


Basic Specifications
- Provides 5.1 V power with a continuous current of up to 3 A and a short-term current of up to 5 A
- Suitable for input voltages in the range of 8...32 V
- Voltage regulator based on the XL4015 (step-down, 5 A, 180 kHz, 96%)
- Overvoltage, overload, and thermal protection
- Two relay outputs with normally open (NO) contacts
- Maximum relay load: 3 A/250 VAC or 3 A/30 VDC
- I2C Qwire connector, JST SH 4-pin 1 mm (compatible with Qwiic / STEMMA QT)
- Easy installation on Raspberry Pi ZERO and similar
- Module dimensions: 70x30 mm, height: approx. 17 mm (and a connector under the board, height: approx. 8 mm)
Standard Equipment
| Code | Description |
|---|---|
| KAmodRPi Zero Rel+Pow |
Assembled and powered-up module |
| Mounting Kit |
Set of screws and spacers for attaching the shield to the Raspberry Pi board |

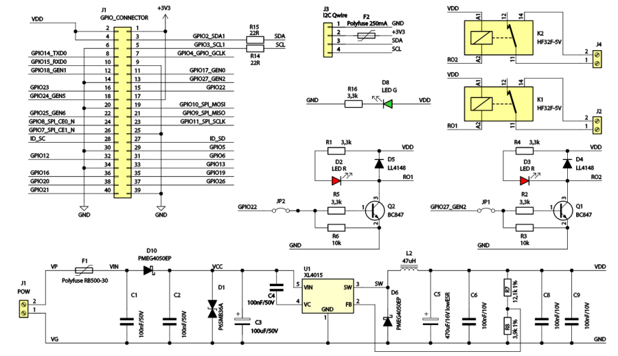
Schematics

Power Connector
| Connector | Function |
|---|---|
| POW
Phoenix MC 3.81 mm |
|
The POW power connector allows you to connect a direct current (DC) voltage in the range of 8...32 V, which generates a voltage of 5.1 V to power the Raspberry Pi. When connecting voltage to the POW connector, ensure correct polarity.
The markings on the board - [+] and [-] indicate the correct power supply polarity:
- [-] - pin 1 is ground, the negative power supply pole (GND),
- [+] - pin 2 is the positive power supply input.
Do not connect a voltage above 34 V. The module contains overvoltage protection that will disconnect the power supply at voltages above 34 V.
The connected power source should be of adequate capacity. For the module to operate with all parameters (5.1 V/5 A), the power supply should be at least 30 W. Connecting a lower power supply will result in a lower maximum current at the 5 V output.

Relay Outputs
The module contains two HF32F relays that allow you to switch DC or AC voltage circuits with the following parameters:
- DC – maximum 3 A and 30 V,
- AC – maximum 3 A and 250 V.
The relays' normally open contacts are connected to the OUT1 and OUT2 connectors. The relay control signals are connected to the following pins:
- pin 15 – GPIO22 – OUT1,
- pin 13 – GPIO27 – OUT2.
Setting a high logical state ("1") activates the relay.
| Connector | Function |
|---|---|
| OUT1, OUT2
Phoenix MSTB 3.81 mm |
|

The KAmodRPi Zero Rel+Pow module is equipped with two jumpers that allow you to disconnect the GPIO lines from the control circuits. The jumpers are located on the bottom of the board and are factory-shorted (the copper trace between the pads). To disconnect the jumpers, cut the board surface with a sharp tool – as indicated by the red lines in the image below. Reconnecting the jumpers is possible by applying a drop of solder to connect both cut pads.

I2C Connector
| Connector | Function |
|---|---|
| I2C
JST SH 4-pin 1mm (Qwiic / STEMMA QT compatible) |
|
The KAmod RPI ZERO REL+POW module includes a 4-pin I2C Qwire connector (JST SH 1mm) compatible with the Qwiic / STEMMA QT standard. This is a connection standard for modules equipped with an I2C interface, allowing for quick connection and expansion of module functions without the need for soldering. The Qwire connector pins are controlled by the I2C0 interface on pins GPIO2 (SDA) and GPIO3 (SCL).
- pin 3 – SDA, GPIO2,
- pin 5 – SCL, GPIO3.
GPIO signals are connected to the I2C connector via 22 Ω resistors and do not include pull-up resistors.

Indicator Lights
The KAmod RPI ZERO REL+POW module board features three miniature LED indicators:
- ➧1 and ➧2 - indicate that the OUT1 and OUT2 output relays are activated,
- POW - indicates the presence of the 5V supply voltage.

Dimensions
The dimensions of the KAmod RPI ZERO REL+POW module board are 65x30 mm. The maximum height (relays) is approximately 17 mm. On the bottom of the board is a connector adapted to the Raspberry Pi GPIO, approximately 8 mm high.
The module board should be additionally reinforced with bushings and screws; the mounting hole layout is consistent with the Raspberry Pi ZERO standard.
